Về chúng tôi

Đôi lời từ
Tổng Giám đốc
Tôi, tổng giám đốc của Công ty Cổ phần sản xuất và Kinh Doanh Thiết Bị Chiếu Sáng Thái Bình Dương, tin rằng chúng ta đang tiến vào một giai đoạn phát triển quan trọng. Với sự tăng trưởng nhanh chóng của thị trường và tiềm năng không giới hạn, chúng ta đã đề ra mục tiêu tăng cường sản lượng sản xuất.
Chúng ta đã đầu tư vào ba nhà máy lớn với công nghệ hiện đại nhằm đáp ứng nhu cầu ngày càng tăng của khách hàng. Mục tiêu của chúng ta là sản xuất hơn 7,000,000 sản phẩm mỗi năm, từ đèn chiếu sáng thông thường đến các thiết bị chiếu sáng thông minh.
Không chỉ tập trung vào việc tăng cường sản lượng, chúng ta cũng cam kết tạo việc làm cho công nhân và cung cấp một môi trường làm việc an toàn, thân thiện và phát triển. Chúng ta coi nhân sự là tài sản quý giá và đặt sự phát triển và trải nghiệm của nhân viên lên hàng đầu.
Định hướng phát triển của chúng ta là trở thành đơn vị hàng đầu trong lĩnh vực công nghệ chiếu sáng. Chúng ta sẽ không ngừng nâng cao chất lượng sản phẩm, đồng thời tìm kiếm cơ hội cạnh tranh cùng với các quốc gia khác trên thị trường quốc tế.
Ông Phạm Văn Tàu – Tổng Giám đốc
Công ty CPSX & KD Thiết Bị Chiếu Sáng Thái Bình Dương
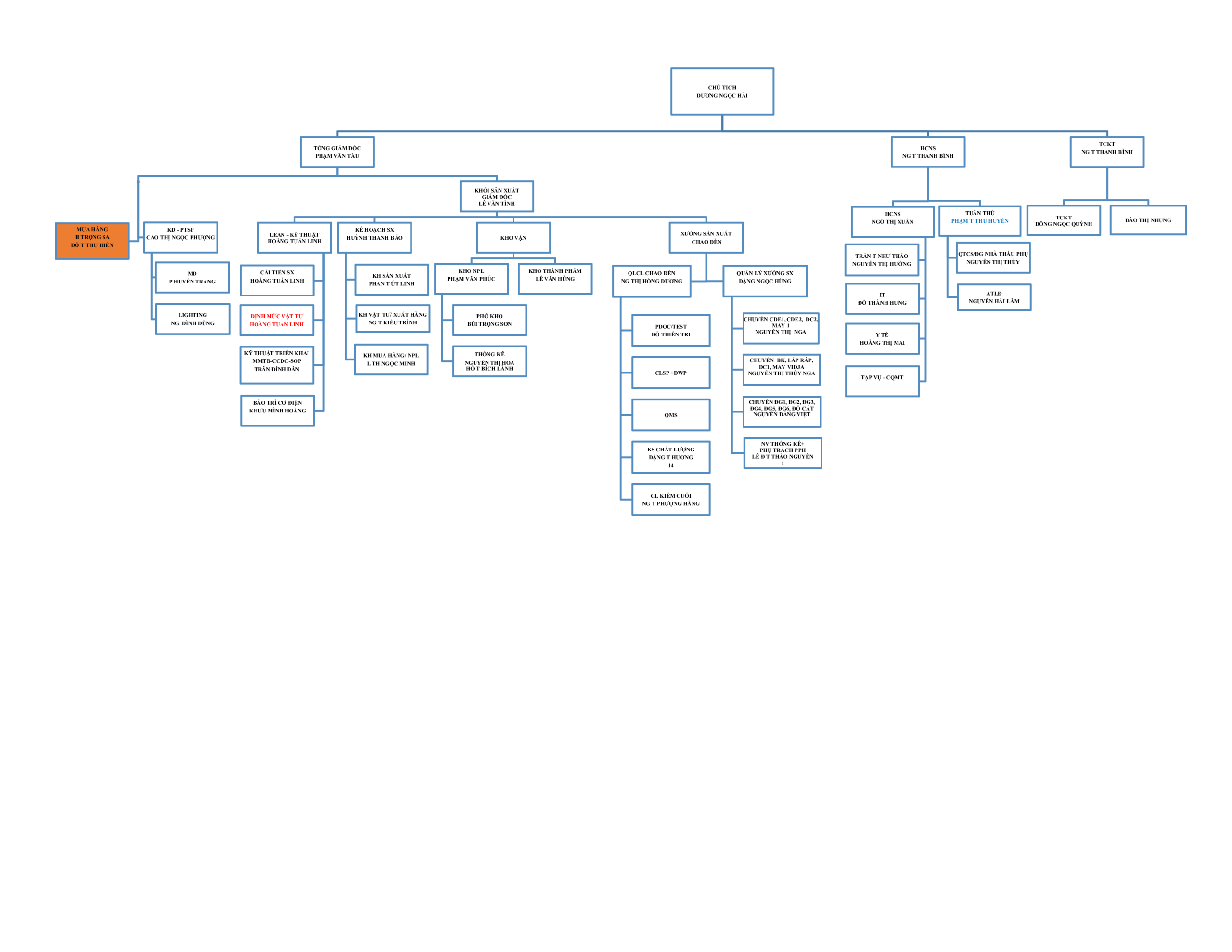
Sơ đồ tổ chức
Định hướng
Tầm nhìn & Sứ mệnh
“Trở thành biểu tượng sản xuất hàng đầu Việt Nam
về sản phẩm thiết bị chiếu sáng và nội thất phục vụ cuộc sống con người”
Đối tác tin cậy
Tầm nhìn của chúng tôi là trở thành đối tác uy tín và đáng tin cậy của các tập đoàn đa quốc gia.
Chúng tôi xác định rằng để đạt được điều này, chúng ta cần không ngừng cải tiến và nâng cao chất lượng sản phẩm, đồng thời đáp ứng mọi yêu cầu đặc biệt của khách hàng quốc tế.
Sự lựa chọn uy tín
Chúng tôi cam kết trở thành sự lựa chọn uy tín cho các doanh nghiệp trong nước.
Với chất lượng sản phẩm, dịch vụ chuyên nghiệp và đội ngũ tận tâm, chúng tôi đồng hành cùng khách hàng trong việc tạo nên thành công và phát triển bền vững cho doanh nghiệp của họ.
Chất lượng vượt trội
Chúng tôi cam kết mang lại giá trị cho khách hàng bằng những sản phẩm chất lượng vượt trội.
Từ thiết kế đến chất liệu và hiệu suất, chúng tôi không ngừng nâng cao tiêu chuẩn để đáp ứng sự hài lòng và tin tưởng của khách hàng.
Giá trị cho khách hàng
Mục tiêu lớn nhất của chúng tôi là “Mang lại giá trị, tiện nghi, bền đẹp, tiết kiệm cho khách hàng”.
Chúng tôi luôn đặt khách hàng là trung tâm, tập trung vào việc cung cấp sản phẩm và dịch vụ vượt trội, đáp ứng mọi nhu cầu và đồng thời mang lại sự tiện lợi, độ bền và tiết kiệm tối đa cho khách hàng.
CHÍNH TRỰC - TRÁCH NHIỆM - CHẤT LƯỢNG - ĐỔI MỚI - ĐẠO ĐỨC
Quy mô nhà máy
Với khả năng sản xuất hơn 7.000.000 sản phẩm mỗi năm, chúng tôi đáp ứng nhu cầu đa dạng của thị trường. Từ nghiên cứu và thiết kế đến giai đoạn sản xuất, chúng tôi đảm bảo chất lượng và tính đổi mới của từng sản phẩm.
Với sự tận tâm và chuyên nghiệp, chúng tôi cam kết cung cấp dịch vụ tốt nhất cho khách hàng và góp phần vào sự phát triển của ngành công nghiệp chiếu sáng.
Vì sao chọn chúng tôi?
Các chứng nhận
Hợp tác cùng Công ty CPSX & KD Thái Bình Dương
Đối tác chiến lược
HỆ THỐNG CÁC SIÊU THỊ NỘI THẤT HÀNG ĐẦU THẾ GIỚI
Để lại thông tin
Nhận thông tin/ sản phẩm mẫu
